Video Amplifier Simple Circuit Diagram with op-amp

Video-Amplifier-Simple-Circuit-Diagram-with-op-amp

Video Amplifier Simple Circuit Diagram with op-amp

Audio (power amp) and video amplifier in an electronic amplifier that strengthens low-power signal to a desired level for many audio video electronic devices.

Video amplifier has been used to amplify video signals from the video player and distribute to a television, radar, oscillographs, digital equipment and other equipment for video display or a cathode ray tube.

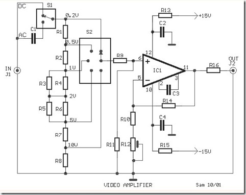
The schematic diagram shows a simple high speed op-amp applications by using  LH0032 to build a video amplifier circuit.

The LH0032 have an advantange of FET input characteristics and a very high speed general purpose operational amplifiers exhibiting 70 MHz bandwidths, 100 to 300 ns settling time to 0.1%. and  500 V/μs slew rates.

Video Amplifier Schematic Diagram with LH0032 op amp Parts List:

S2 = 1X6 sel.
S1 = 1X2 mini switch
R5,R6,R7,R8,R9 = 1Kohm
R2,R3,R4 = 10Kohm
R14 = 10Kohm
R13,R15 = 47ohm
R12 = 100ohm trimmer
R11 = 1Mohm
R10 = 820ohm
R1 = 15Kohm+15Kohm
J1,J2 = BNC connector
IC1 = LH0032
C3 = 4.7pF ceramic
C2,C4 = 100nF 63V
C1 = 10uF 63V MKT

Post a Comment

Please Select Embedded Mode To Show The Comment System.*

Previous Post Next Post